欢迎访问株洲芦淞区政府门户网站
首页
区情
政务
服务
问政
智能问答
站内检索
全网检索
当前位置: 首页 > 政务 > 信息公开目录 > 规范性文件 > 政策图解
更新时间:2017-12-18来源:作者:字体[ 大 中 小 ]
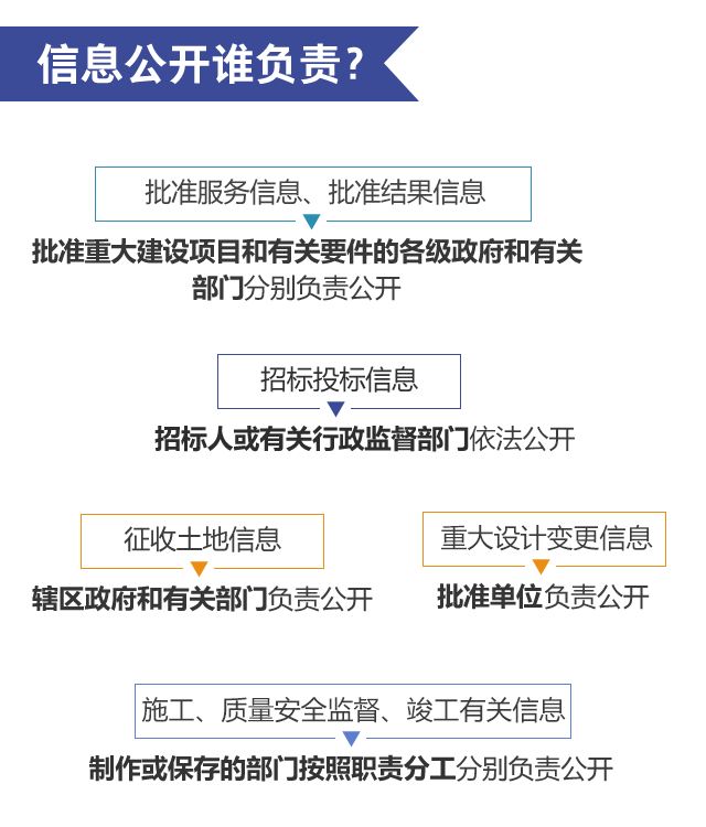
文件全文:国务院办公厅关于推进重大建设项目批准和实施领域政府信息公开的意见